新闻公告
学院资讯
超标准! Phat Don Lai 奖励了在受伤事件中表现勇敢
作者:365bet登录日期:2025/11/07 浏览:
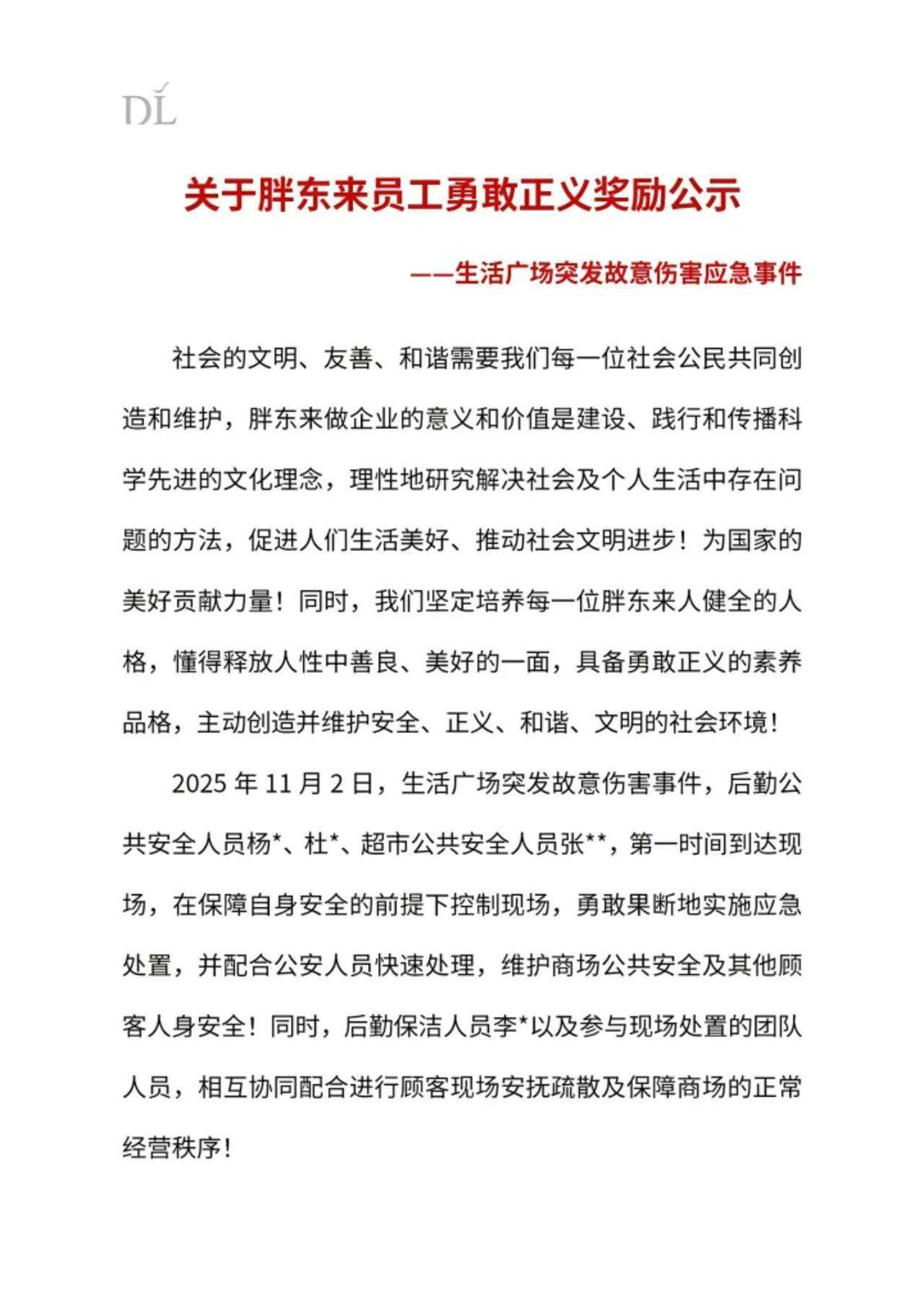
吉木新闻记者曼达见习记者毕若雪11月5日晚,徐昌泰东来超市有限公司官方抖音账号发布了泰东来员工勇敢公平赔偿的公告。公开资料显示,公司计划对参与11月2日发生的生活广场故意伤害事件应急处置的员工进行奖励,20名员工共计20万元,个人奖励最高5万元。公开照片 公开照片 据此前报道,11月2日下午,许昌市泰东来生活广场发生一起故意伤害事件。据许昌市公安局魏都分局消息,当日下午2点左右,犯罪嫌疑人冯萌萌(男,37岁)在魏都区南大街泰东来生活广场一楼大堂入口发生争执,致使吴萌萌(男,41岁)和吴萌萌(男,41岁)受伤。徐萌萌(女,39岁)。案发后,巡逻民警和商场保安立即抓获犯罪嫌疑人冯某某,并及时将伤者送往医院。据称,两名伤者目前情况稳定。警方表示,目前该事件正在进一步调查中。公安机关严格依法办案,维护社会公平正义。极目新闻记者注意到,晚上9点左右, 11月5日,徐昌泰东来超市有限公司官方抖音发布了关于为泰通来员工颁发勇敢正义奖的公告。公告称,首次应急处置中赶赴现场的公安部人员,因其奋勇保护的精神和行动,被公司后勤轮换组和安全委员会评为超标庞东来英勇正义奖。他人的安全和社会正义。同时,对其余撤离、维护现场秩序的人员给予了装备奖励。泰同莱贸易集团有限公司向20名员工共计奖励20万元,其中向提前到达现场处置犯罪分子的公安杨先生奖励5万元,向参与打击犯罪分子的两名人员奖励3万元,向反应迅速并立即投入清理现场的一名人员奖励1万元。此外,参与清理现场的16人每人还获得了5000元的奖励。据Fat Donlai公司官网介绍,《勇敢正义》的奖励标准是做出奖励,表扬员工的勇敢和公正。根据具体活动500-10000元不等。将颁发奖励。做出重大贡献的,经店家和我们的评估后,可以获得超出上述标准的奖励公司。在这份文件中,Phat Dongrai 列举了勇敢和正义的行动,例如开展救援行动,呼叫警察或救护车来保护处于危险中的其他人。主动救助和救治受伤、跌倒、中毒、失去知觉等危急情况的人员。抢救因自杀、跌倒、触电等而面临生命危险的人员。灾害发生时,在个人能力范围内,向救援专业人员提供抢救、救灾、救生和协助的行为。及时扑灭火灾,为救援赢得时间,减少损失。当遇到别人的车抛锚、无法正常行驶的车辆被困等问题时,我们会主动提供帮助和救援。 上一篇:六部门联合开展杜绝“黑色救护车服务”专项行
下一篇:没有了
下一篇:没有了
相关文章
- 2025-11-07超标准! Phat Don Lai 奖励了在受伤事件中
- 2025-11-06六部门联合开展杜绝“黑色救护车服务”
- 2025-11-06省质检办赴十堰市茅塔镇康家村慰问捐款
- 2025-11-04让文明成为温暖的接力|文明实践公关交
- 2025-11-01习近平提出亚太共同发展规划五点主张
